ORIGINAL PAPER
Relationship between work–life balance, psychological well-being, and job performance: Mediating and moderating effects of emotional intelligence
Relação entre o equilíbrio entre a vida profissional e a vida pessoal, o bem-estar psicológico e o desempenho no trabalho: efeitos mediadores e moderadores da inteligência emocional
KDV Prasad 1
Debanjan Nag 1
1 Deemed University, Symbiosis Institute of Business Management, Hyderabad; Symbiosis International, Pune, India
Received: 27/05/2025; Reviewed: 29/09/2025; Accepted: 02/10/2025.
Abstract
Background: Work–life balance, emotional intelligence, and psychological well-being have each been linked to employee functioning, yet these associations are often examined in partial rather than integrated models, particularly in knowledge-intensive occupational settings. Objective: This study examined the associations among work–life balance, emotional intelligence, selected dimensions of psychological well-being, and job performance among IT employees, and tested the mediating and moderating roles of emotional intelligence in the work–life balance–job performance association. Method: Survey data from 389 IT employees in and around Hyderabad were analyzed using exploratory and confirmatory factor analyses and structural equation modelling. Results: Work–life balance and emotional intelligence were positively associated with adaptive, task, and contextual performance. Positive relations were also positively associated with all three performance dimensions, whereas autonomy and environmental mastery were not significantly associated with job performance. Emotional intelligence showed significant indirect effects in the association between work–life balance and each performance dimension, consistent with partial mediation. The interaction between work–life balance and emotional intelligence was also significant across outcomes, indicating moderation. Conclusions: The findings support a model in which emotional intelligence is involved in the association between work–life balance and job performance as a direct correlate of performance and as a mediating and moderating factor.
Keywords: Emotional Intelligence; Information technology employees; Job performance; Psychological well-being; Work–life balance.
Resumo
Contexto: O equilíbrio trabalho–vida, a inteligência emocional e o bem-estar psicológico têm sido associados ao funcionamento dos trabalhadores; contudo, estas associações têm sido frequentemente examinadas em modelos parciais, e não integrados, sobretudo em contextos ocupacionais intensivos em conhecimento. Objetivo: Este estudo examinou as associações entre equilíbrio trabalho–vida, inteligência emocional, dimensões selecionadas de bem-estar psicológico e desempenho profissional em trabalhadores do setor das tecnologias de informação, bem como testou os papéis mediador e moderador da inteligência emocional na associação entre equilíbrio trabalho–vida e desempenho profissional. Método: Foram analisados dados de questionário de 389 trabalhadores do setor das tecnologias de informação em Hyderabad e áreas circundantes, recorrendo a análises fatoriais exploratória e confirmatória e a modelação por equações estruturais. Resultados: O equilíbrio trabalho–vida e a inteligência emocional estiveram positivamente associados ao desempenho adaptativo, ao desempenho de tarefa e ao desempenho contextual. As relações positivas com os outros também estiveram positivamente associadas às três dimensões do desempenho, ao passo que a autonomia e o domínio do meio não apresentaram associações significativas com o desempenho profissional. A inteligência emocional apresentou efeitos indiretos significativos na associação entre equilíbrio trabalho–vida e cada dimensão do desempenho, de forma consistente com mediação parcial. A interação entre equilíbrio trabalho–vida e inteligência emocional foi igualmente significativa em todos os outcomes, indicando moderação. Conclusões: Os resultados sustentam um modelo em que a inteligência emocional está envolvida na associação entre equilíbrio trabalho–vida e desempenho profissional, quer como correlato direto do desempenho, quer como fator mediador e moderador.
Palavras-Chave: Inteligência emocional; Trabalhadores de tecnologias de informação; Desempenho profissional; Bem-estar psicológico; Equilíbrio entre vida profissional e pessoal.
In knowledge-intensive occupational contexts such as the information technology (IT) sector, employees are often required to sustain high levels of performance while managing demands across work and non-work domains. In such environments, work–life balance has become an increasingly relevant construct for understanding employee functioning, well-being, and effectiveness. Previous research has shown that difficulties in balancing professional and personal roles may be associated with impaired work outcomes, whereas more favorable balance conditions tend to relate to stronger motivation, commitment, and performance (Roopavathi & Kishore, 2021; Wiradendi Wolor, 2020). At the same time, emotional intelligence and psychological well-being have received growing attention as personal resources that may help explain variability in occupational performance (Lyons & Schneider, 2005; Udayar et al., 2020).
Work‒life balance to an effective alignment of professional and personal roles such that neither domain disproportionately overwhelms the other. It involves managing work responsibilities while preserving time and psychological space for personal life, thereby supporting adaptation to shifting demands across both domains (Byrne, 2005). In occupational settings characterized by sustained workload and role interference, work–life balance is especially relevant because it reflects how employees negotiate the interface between competing demands.
Emotional intelligence is conceptualized as a set of emotion-related abilities involving the perception, understanding, regulation, and strategic use of emotions in oneself and others (Salovey & Mayer, 1990, p. 189). In occupational settings, emotional intelligence has been associated with better performance, more effective conflict management, and stronger interpersonal functioning. Conversely, lower emotional intelligence has been linked to greater difficulty in emotion regulation and expression, which may contribute to misunderstanding and conflict at work (Cherniss et al., 2006).
Psychological well-being is commonly conceptualized as eudaimonic terms as positive psychological functioning across dimensions such as self-acceptance, autonomy, positive relations with others, environmental mastery, personal growth, and purpose in life (Ryff, 1989; Ryff & Singer, 2008). In the present study, particular attention is given to autonomy, positive relations, and environmental mastery, given their conceptual relevance to functioning in occupational contexts that require self-direction, interpersonal coordination, and effective management of everyday demands. Psychological well-being is also related to broader indicators of subjective functioning, including life satisfaction, with both constructs reflecting positive functioning across personal and work domains and capturing complementary facets of employee well-being (Linley et al., 2009; Ryff, 1989).
Job performance is commonly conceptualized as a multidimensional construct comprising task, adaptive, and contextual performance (Pradhan & Jena, 2017). This multidimensional perspective is particularly relevant in occupational settings such as the IT sector, where employee effectiveness depends not only on core task execution but also on adaptability and collaboration in dynamic work environments.
Empirical evidence has consistently linked work–life balance to job performance across sectors and occupational contexts. Poor work–life balance has been associated with lower performance, whereas supportive balance conditions and policies have been linked to stronger motivation, commitment, and work outcomes (Roopavathi & Kishore, 2021; Wiradendi Wolor, 2020). Related studies further suggest that work–life balance contributes positively to job satisfaction and performance in IT-related settings (Kanwar et al., 2019), and that work–family conflict may undermine performance indirectly through its detrimental effect on balance processes (Isa & Indrayati, 2023). Additional evidence indicates that long working hours and excessive workload may adversely affect health and functioning, with downstream consequences for performance (Colten & Altevogt, 2006; Mulyadi et al., 2024).
Emotional intelligence has likewise been associated with greater effectiveness in demanding work contexts. Prior research has linked emotional intelligence to more adaptive appraisal patterns and better performance under stress, including evidence from both ability- and trait-based approaches (Lyons & Schneider, 2005; Udayar et al., 2020). Additional studies have shown that emotional intelligence is associated with higher performance and lower burnout, with professional efficacy and exhaustion identified as relevant pathways (Sanchez-Gomez & Breso, 2020). In organizational settings, emotional intelligence has also been reported as a significant correlate of performance-related outcomes, including job effectiveness and related attitudinal variables (Francis & Milton, 2024; Serafim et al., 2024). Collectively, these findings support emotional intelligence as a robust correlate of job performance and as a theoretically plausible mechanism in occupational models (Rajesh, 2019).
Evidence on psychological well-being further indicates that specific dimensions may be relevant to job performance. Research has reported positive links between autonomy and performance-related indicators in organizational contexts (Tentama et al., 2020), while workplace arrangements that increase discretionary control have been associated with more favorable returns (Viete & Erdsiek, 2020). Environmental mastery and positive relations have likewise been associated with stronger performance patterns in employee samples, including IT-related contexts (Obrenovic et al., 2020; Prasad et al., 2024). More broadly, psychological well-being has been positively related to work outcomes and may operate as a mechanism linking contextual resources to performance (Anwar & Sarfraz, 2023; David et al., 2024; Fateh et al., 2021; Kara & Çetinel, 2023; Nika & Bashir, 2023).Taken together, these findings suggest that the relationship between work–life balance and job performance is unlikely to be purely direct. Instead, it may depend on personal resources and well-being-related processes. This rationale is consistent with resource-based and role-boundary perspectives frequently used in occupational research.
Conservation of Resources theory posits that personal resources help prevent loss spirals and support resource gains under stress, which is compatible with the proposed role of emotional intelligence as a protective personal resource. Job Demands–Resources models likewise conceptualize personal resources as factors that may mitigate demand-related strain and facilitate adaptive functioning. Boundary and role perspectives further suggest that work–life balance reflects how individuals manage role permeability and role interference across life domains (Edwards & Rothbard, 1999; Frone et al., 1992; Greenhaus & Beutell, 1985; Voydanoff, 2005).
Within this framework, emotional intelligence may be relevant not only as a direct correlate of performance but also as a variable that helps explain and condition the association between work–life balance and performance. Through self-regulation, interpersonal effectiveness, and coping processes, emotional intelligence may help account for how balance-related experiences translate into work outcomes and may also shape the strength of this association under different levels of personal emotional resources (Sun & Lyu, 2022). Emerging evidence supports both indirect and conditional roles of emotional intelligence in occupational settings, indicating that it may function as a mediating and moderating mechanism in pathways linking contextual demands to employee outcomes (Laulié et al., 2023; Sanz-García et al., 2024; Wang et al., 2024). Related research has also shown positive associations between emotional intelligence and psychological well-being (Ahmadi et al., 2014; Malinauskas & Malinauskiene, 2020), supporting the broader relevance of emotional intelligence within models of employee adjustment and functioning.
Although prior studies have linked work–life balance, psychological well-being, emotional intelligence, and job performance, these associations have often been tested in partial or fragmented models. Fewer studies have integrated all four constructs within a single framework while simultaneously examining multidimensional job performance and testing both mediating and moderating roles of emotional intelligence in the same model. This gap is particularly relevant in the IT sector, where employees face sustained performance demands alongside ongoing work–nonwork boundary management.
Accordingly, the present study examined the associations among work–life balance, psychological well-being, emotional intelligence, and job performance among IT employees in and around Hyderabad. More specifically, the study addressed two research questions: whether work–life balance and selected dimensions of psychological well-being were associated with job performance, and whether emotional intelligence functioned as a mediator and moderator in the work–life balance–job performance association. The objectives were to examine the association between work–life balance and job performance, assess whether autonomy, positive relations, and environmental mastery were associated with job performance, and evaluate the mediating and moderating roles of emotional intelligence in the relationship between work–life balance and job performance. Based on the reviewed literature, the following hypotheses were tested: H1: Work–life balance is significantly associated with job performance among IT employees. H2: Emotional intelligence is significantly associated with job performance among IT employees. H3: The autonomy dimension of psychological well-being is significantly associated with job performance among IT employees. H4: Environmental mastery is significantly associated with job performance among IT employees. H5: Positive relations are significantly associated with job performance among IT employees. H6: Emotional intelligence mediates the relationship between work–life balance and job performance among information technology employees. H7: Emotional intelligence moderates the relationship between work–life balance and job performance among information technology employees. Figure 1 summarizes the hypothesized conceptual model guiding the present study, in which work–life balance, psychological well-being dimensions, and emotional intelligence were examined in relation to multidimensional job performance, with emotional intelligence additionally specified as a potential mediating and moderating mechanism in the work–life balance–job performance association.
Figure 1. Hypothesized Conceptual Model Linking Work–Life Balance, Psychological Well-Being, Emotional Intelligence, and Job Performance
Figure 1 summarizes the hypothesized conceptual model guiding the present study, in which work–life balance, psychological well-being dimensions, and emotional intelligence were examined in relation to multidimensional job performance, with emotional intelligence additionally specified as a potential mediating and moderating mechanism in the work–life balance–job performance association.
The study used a cross-sectional, nonexperimental survey design to examine associations among work–life balance, psychological well-being, emotional intelligence, and job performance among employees working in the IT sector in and around Hyderabad. The study further tested the mediating and moderating roles of emotional intelligence in the association between work–life balance and job performance.
Participants were recruited using convenience sampling strategy aimed at maximizing heterogeneity across multiple IT organizations in and around Hyderabad and from varied cultural and educational backgrounds. Because the population size of information technology employees in Hyderabad was unknown, the minimum target sample size was estimated using Cochran (1977) formula, which yielded a target of 385 participants. The final analytic sample comprised 389 participants, exceeding this threshold and meeting commonly cited sample-size recommendations for structural equation modeling (Wolf et al., 2013).
Eligible participants were adults (18 years or older) who were currently employed in the IT sector, able to read and understand the questionnaire language, and willing to complete the survey voluntarily. No additional eligibility criteria were applied. Data were collected between August and December 2024 using a cross-sectional online survey administered via Google Forms. The survey link was distributed to 500 IT-sector employees via email and WhatsApp, yielding 420 responses (response rate: 84%).
The online form presented the questionnaires in two parts: Part 1 collected demographic information; Part 2 measured emotional intelligence, work–life balance, psychological well-being, and job performance. Items measuring different constructs in Part 2 were presented in systematically intermingled order to minimize response bias. All item responses were set as optional to preserve voluntary participation. The form allowed participants to review and change prior responses before final submission. Google Forms settings restricted participation to one submission per respondent. The survey required approximately 10–15 minutes to complete.
Thirty-one cases were excluded from the 420 responses: 14 due to incomplete responses (>20% missing items) and 17 due to straightlining (identical responses across all items), resulting in a final analytic sample of 389 participants. Participant characteristics are presented in Table 1.
The study complied with the Declaration of Helsinki and was reviewed by the Institute Research Committee, Symbiosis Institute of Business Management. The committee issued a formal exemption statement on 25 April 2024 (No. 08/2024). Before participating, respondents were informed about the purpose of the study, the voluntary nature of participation, the intended use of the data, and their right to withdraw at any time prior to submitting the questionnaire without penalty. Informed consent was obtained electronically via a mandatory checkbox before participants accessed the survey.
Table 1. Participant Characteristics
| Variables | Category | N | Percent |
|---|---|---|---|
| Gender | Male | 222 | 57.1 |
| Female | 167 | 42.9 | |
| Age Group (Years) | 20–30 | 180 | 46.3 |
| 31–40 | 126 | 32.4 | |
| 41–50 | 41 | 10.5 | |
| > 50 | 42 | 10.8 | |
| Marital status | Married | 250 | 64.3 |
| Not married | 139 | 35.7 | |
| Educational Qualifications | High school | 40 | 10.3 |
| Undergraduate | 180 | 46.3 | |
| Postgraduate | 120 | 30.8 | |
| Others | 49 | 12.6 | |
| Children | Yes | 210 | 54.0 |
| No | 179 | 46.0 | |
| Experience (in years) | 1–5 | 102 | 26.2 |
| 6–10 | 125 | 32.1 | |
| 11–20 | 101 | 26.0 | |
| > 20 | 61 | 15.7 |
Note. N = 389.
Emotional intelligence was assessed using the
Emotional Intelligence Scale, a 30-item measure developed by Srivastava et al. (2011) that spans four domains—Self-Awareness, Self-Management, Social-Awareness, and Social-Skills. Responses are recorded on a five-point Likert-type scale ranging from 1 (strongly disagree) to 5 (strongly agree), with lower scores indicating higher emotional intelligence. Because the study used an eight-item brief set, the scale is referred to here as an adapted measure of emotional intelligence. The eight-item version included two items from each domain based on their relative factor loadings and conceptual representativeness as reported in the original validation study (Srivastava et al., 2011).
Work‒life Balance Work–life balance was assessed using the four-item Work–Life Balance Scale developed by Brough et al. (2014), a unidimensional self-report measure of individuals’ perceived balance between work and non-work domains. Items are rated on a five-point Likert-type scale ranging from 1 (strongly disagree) to 5 (strongly agree). After reverse scoring negatively worded items, higher scores indicated better perceived work–life balance.
Job Performance Job performance was assessed using an 11-item self-report measure adapted from the Employee Performance Scale validated by Pradhan and Jena (2017), which conceptualizes employee performance as comprising three dimensions: Task performance, Adaptive performance, and Contextual performance. In the present study, items were selected to index these three domains (Task Performance: 4 items; Adaptive Performance: 4 items; Contextual Performance: 3 items). Items were rated on a five-point Likert response scale (anchors to be specified), with higher scores indicating better self-reported performance.
Data analyses were conducted using IBM SPSS Version 29 and IBM AMOS Version 28. The analytic strategy proceeded in stages.
Prior to substantive analyses, the data were screened for missing values, response-quality problems, outliers, and distributional assumptions.
First, an exploratory factor analysis (EFA) was conducted using principal component extraction to examine the dimensional structure of the initial item pool and to identify poorly performing indicators. Factors were retained based on the eigenvalue criterion (eigenvalues > 1). Sampling adequacy was assessed using the Kaiser–Meyer–Olkin (KMO) index. Items were retained when they showed primary loadings ≥ .50 on a single factor and no problematic cross-loadings. Items with low loadings or problematic cross-loadings were iteratively removed to achieve a clear and reliable factor structure (Hair et al., 2013).
Second, a confirmatory factor analysis (CFA) was performed using maximum likelihood (ML) estimation, with all indicators treated as continuous variables, to test the measurement model for the retained items and constructs. Internal consistency was evaluated using Cronbach’s alpha and composite reliability (CR). Convergent validity was assessed based on standardized factor loadings and average variance extracted (AVE). Discriminant validity was evaluated using the Fornell–Larcker criterion and the heterotrait–monotrait ratio (HTMT); was computed outside AMOS. HTMT values < .90 were interpreted as evidence of discriminant validity (Henseler et al., 2015).
Third, structural equation modeling (SEM) was used to test the hypothesized associations among work–life balance, emotional intelligence, selected psychological well-being dimensions, and the three job-performance dimensions. The structural paths were estimated in a single simultaneous model, with all exogenous constructs allowed to covary. ML estimation was used. Model fit was evaluated using χ²/df, goodness-of-fit index (GFI), comparative fit index (CFI), Tucker–Lewis index (TLI), incremental fit index (IFI), normed fit index (NFI), standardized root mean square residual (SRMR), and root mean square error of approximation (RMSEA), following commonly used SEM reporting conventions (Bentler, 1990; Hair et al., 2011; Tucker & Lewis, 1973). Squared multiple correlations (R²) were examined to estimate the proportion of variance explained in adaptive, task, and contextual performance.
Mediation was examined by testing the indirect effect of Work–Life Balance (X) on each job-performance dimension—Adaptive Performance, Contextual Performance, and Task Performance (Y)—through Emotional Intelligence (M). This corresponded to a set of single-mediator models (one model per outcome) specified within the structural equation modeling framework. Following Hayes (2018), indirect effects were quantified as a × b, while estimating the residual direct effect (c′). Indirect effects were estimated using bootstrap 95% confidence intervals based on 5,000 resamples, and evidence for mediation was inferred when the confidence interval did not include zero (Hayes, 2018). Partial mediation was concluded when both the indirect effect (a × b) and the direct effect (c′) remained statistically significant (Hayes, 2018).
Moderation was examined by testing whether Emotional Intelligence moderated the association between Work–Life Balance and each job-performance dimension (Adaptive, Task, and Contextual Performance). Moderation was operationalized by including the product (interaction) term between Work–Life Balance and Emotional Intelligence in regression-type models specified using mean-centered composite variables (Aiken & West, 1991; Dawson, 2014). Composite scores were computed as the arithmetic mean of scale item for Work–Life Balance and Emotional Intelligence, and each performance dimension. Prior to computing the interaction term, Work–Life Balance and Emotional Intelligence composites were mean-centered to reduce nonessential multicollinearity and to facilitate interpretation of the lower-order effects (Aiken & West, 1991). For each outcome, the model included the main effects of Work–Life Balance and Emotional Intelligence and the centered interaction term (Work–Life Balance x Emotional Intelligence). A significant coefficient for the interaction term was interpreted as evidence of moderation. Interaction effects were probed using simple-slope analysis and by visual inspection of two-way interaction plots (Aiken & West, 1991; Dawson, 2014; Park & Yi, 2023).
Given the cross-sectional, self-report design, common method bias was assessed using Harman’s single-factor test as a preliminary diagnostic (Podsakoff et al., 2003). Specifically, all measured items were entered into an exploratory factor analysis with an unrotated factor solution; the proportion of variance explained by the first factor was examined, with values substantially below 50% interpreted as providing limited evidence against a dominant single-factor account. Because Harman’s test has recognized limitations and does not definitively rule out method effects, results were interpreted cautiously and in conjunction with study design considerations (Podsakoff et al., 2003).
The initial pool of 32 items was subjected to EFA. Three emotional-intelligence items and one task-performance item were removed due to low loadings (< .50). The final EFA solution retained 28 items without salient cross-loadings (> .30), and supported an eight-factor structure. Sampling adequacy was acceptable (KMO = .89), and the eight factors accounted for 80.3% of the total variance.
The CFA evaluated the eight-construct measurement model with 28 retained items. The model showed excellent fit to the data (CMIN/df = 1.17, GFI = .94, CFI = .99, TLI = .99, IFI = .99, NFI = .95, SRMR = .03; RMSEA = .02, pclose = 1.00). Standardized factor loadings were generally strong, ranging from .66 to .94 (Table 2).
Table 2. Factor Loadings, Composite Reliability, and Average Variance Extracted for the Retained Indicators
| Item | Description | Loading | CR | AVE |
|---|---|---|---|---|
| EI1 | I seek out activities that make me happy | .89 | .95 | .78 |
| EI2 | By looking at their facial expressions, I recognize the emotions people are experiencing | .92 | ||
| EI3 | I know why my emotions change | .87 | ||
| EI4 | I easily recognize my emotions as I experience them | .87 | ||
| EI5 | I can tell how people are feeling by listening to the tone of their voice | .86 | ||
| WLB1 | I currently have a good balance between the time I spend at work and the time I have available for non-work activities | .88 | .91 | .71 |
| WLB2 | I have difficulty balancing my work and non-work activities | .87 | ||
| WLB3 | I feel that the balance between my work demands and non-work activities is currently about right | .93 | ||
| WLB4 | Overall, I believe that my work and non-work life are balanced | .82 | ||
| TPER1 | I use to maintain high standard work | .90 | .91 | .76 |
| TPER2 | I am capable of handling my assignment without much supervision | .89 | ||
| TPER3 | I am very passionate about my work | .83 | ||
| APER1 | I can handle effectively my work team in the face of change | .94 | .95 | .83 |
| APER2 | I am very comfortable with job flexibility | .87 | ||
| APER3 | I could manage change in my job very well whenever the situation demands | .93 | ||
| APER4 | I use to cope well with organizational changes from my team members | .90 | ||
| CPER1 | I use to praise my coworkers for their good work | .85 | .90 | .75 |
| CPER2 | I derive lot of satisfaction nurturing other in organization | .94 | ||
| CPER3 | I use to maintain good coordination among fellow workers | .81 | ||
| AUT1 | I tend to be influenced by people with strong opinions | .87 | .86 | .68 |
| AUT2 | I have confidence in my own opinions, even if they are different from way most other people think | .86 | ||
| AUT3 | I judge myself by what I think is important, not by the values of what others think is important | .73 | ||
| PR1 | Maintaining close relationships has been difficult and frustrating for me | .86 | .77 | .53 |
| PR2 | People would describe me as a giving person, willing to share my time with others | .66 | ||
| PR3 | I have not experienced many warm and trusting relationships with others | .68 | ||
| EM1 | The demands of everyday life often get me down | .83 | .82 | .61 |
| EM2 | In general, I feel I am in charge of the situation in which I live | .67 | ||
| EM3 | I am good at managing the responsibilities of daily life | .83 |
Note. EI = Emotional Intelligence; WLB = Work-Life Balance; TPER = Task Performance; APER = Adaptive Performance; CPER = Contextual Performance; AUT = Autonomy; PR = Positive Relations; EM = Environmental Mastery; CR = composite reliability; AVE = average variance extracted.
Table 3. Fornell–Larcker Discriminant Validity (Square Roots of AVE and Interconstruct Correlations)
| Construct | EI | APER | WLB | TPER | AUTN | ENVM | CPER | POSR |
|---|---|---|---|---|---|---|---|---|
| EI | .88 | |||||||
| APER | .44*** | .91 | ||||||
| WLB | .38*** | .33*** | .84 | |||||
| TPER | .40*** | .41*** | .36*** | .88 | ||||
| AUTN | −.06 | −.06 | −.08 | −.11† | .82 | |||
| ENVM | .01 | −.04 | .01 | −.03 | .50*** | .78 | ||
| CPER | .65*** | .55*** | .34*** | .47*** | .06 | .02 | .87 | |
| POSR | .09 | .11† | −.13* | −.05 | .44*** | .34*** | .19** | .73 |
Note. EI = Emotional intelligence; APER = Adaptive performance; WLB = Work–life balance; TPER = Task performance; AUTN = Autonomy; ENVM = Environmental mastery; CPER = Contextual performance; POSR = Positive relations with others. Diagonal elements are square roots of AVE; off-diagonal elements are interconstruct correlations. † p < .10. * p < .05. ** p < .01. *** p < .001.
Table 4. Discriminant Validity: Heterotrait Monotrait Analysis
| Construct | EI | APER | WLB | TPER | AUTN | ENVM | CPER | POSR |
|---|---|---|---|---|---|---|---|---|
| EI | — | |||||||
| APER | .41 | — | ||||||
| WLB | .36 | .30 | — | |||||
| TPER | .37 | .38 | .33 | — | ||||
| AUTN | .05 | .06 | .07 | .10 | — | |||
| ENVM | .00 | .04 | .01 | .03 | .41 | — | ||
| CPER | .62 | .51 | .30 | .43 | .04 | .01 | — | |
| POSR | .06 | .07 | .12 | .06 | .38 | .27 | .13 | — |
Note. EI = Emotional intelligence; APER = Adaptive performance; WLB = Work–life balance; TPER = Task performance; AUTN = Autonomy; ENVM = Environmental mastery; CPER = Contextual performance; POSR = Positive relations with others.
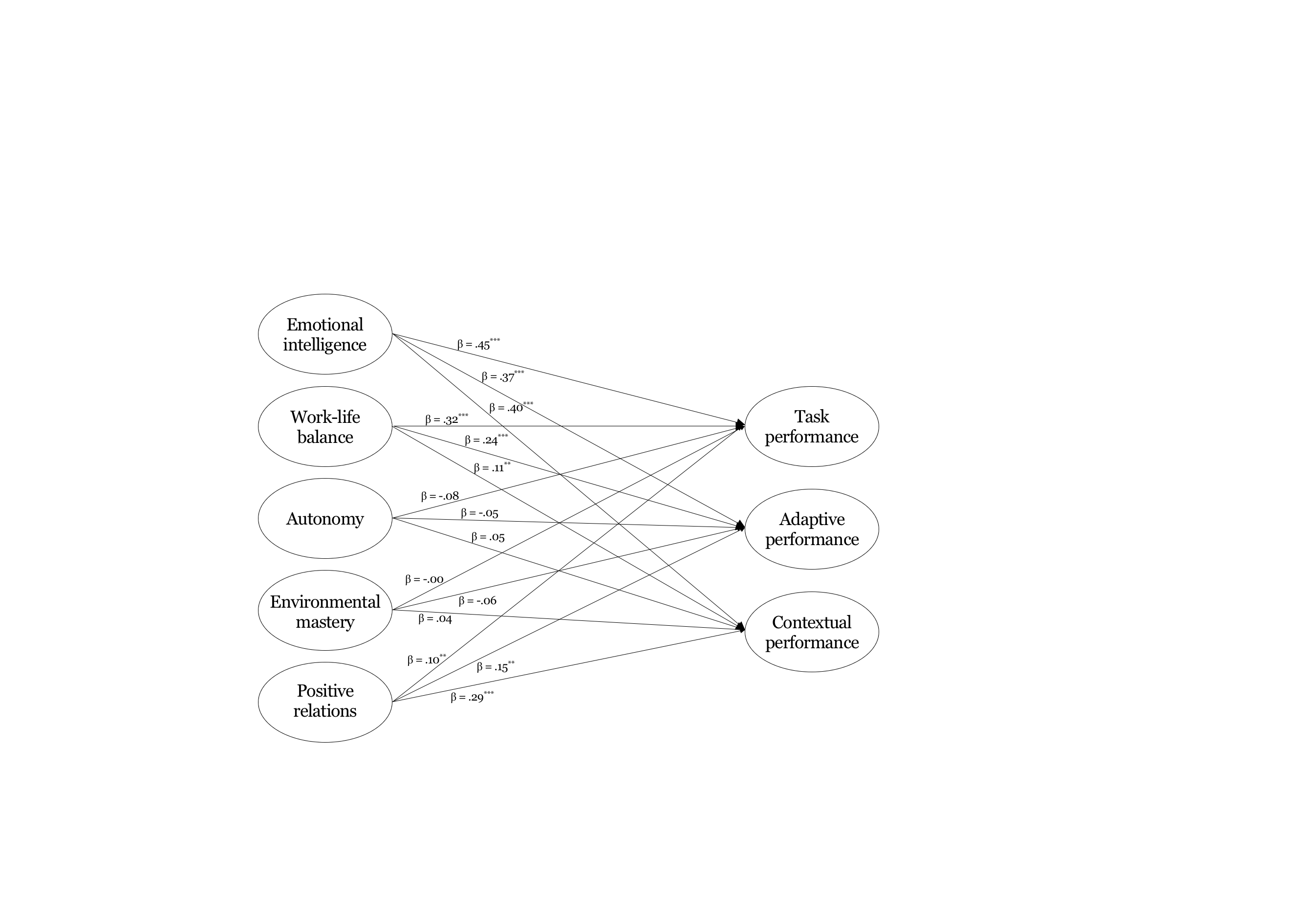
Figure 2. Structural Model Linking Work–Life Balance, Emotional Intelligence, Psychological Well-Being Dimensions, and Job Performance
After establishing adequate measurement-model fit and construct validity, a SEM was estimated to test the hypothesized associations between Work–Life Balance, Emotional Intelligence, Autonomy, Environmental Mastery, Positive Relations, and the three job-performance dimensions (Adaptive, Task, and Contextual Performance). The structural model showed excellent fit to the data (CMIN/df = 1.1, GFI = .92, CFI = .97, TLI = .98, IFI = .98, NFI = .95, SRMR = .03, RMSEA = .02, pclose = .998). Squared multiple correlations (R²) indicated that the predictors accounted for 27% of the variance in Adaptive Performance, 19% in Task Performance, and 47% in Contextual Performance (standardized direct effects and p values are reported in Table 5 and Figure 2).
Consistent with the structural model, Work–Life Balance showed positive associations with Adaptive (β = .24, p < .001), Task (β = .32, p < .001), and Contextual Performance (β = .11, p = .002), supporting H1. Emotional Intelligence was also positively associated with Adaptive (β = .37, p < .001), Task (β = .45, p < .001), and Contextual Performance (β = .40, p < .001), supporting H2. Autonomy and Environmental Mastery were not significantly associated with any Job-Performance dimension (all p > .05), not supporting H3 and H4. Positive relations were positively associated with Adaptive (β = .15, p = .008), Task (β = .10, p = .005), and Contextual Performance (β = .29, p < .001), supporting H5 (Table 5).
Mediation was tested by estimating the indirect effect of Work–Life Balance on each job-performance dimension through Emotional Intelligence. Indirect effects were statistically significant for Adaptive Performance, Contextual Performance, and Task Performance (Table 6). A partial mediation interpretation is consistent with statistically significant indirect effects and statistically significant residual direct effects (Tables 5–6), supporting H6. Figures 3–5 display the estimated mediation models for Adaptive, Contextual, and Task Performance, respectively.
Table 5. Structural Model Path Estimates for Hypothesis Tests
| Structural path (Exogenous → Endogenous construct) | β | SE | t value | p value |
|---|---|---|---|---|
| Emotional intelligence → Adaptive Performance | .37 | .06 | 6.52 | < .001 |
| Emotional intelligence → Task Performance | .45 | .04 | 11.43 | < .001 |
| Emotional intelligence → Contextual Performance | .40 | .07 | 5.62 | < .001 |
| Work–life balance → Adaptive Performance | .24 | .06 | 4.11 | < .001 |
| Work–life balance → Task Performance | .32 | .07 | 4.34 | < .001 |
| Work–life balance → Contextual Performance | .11 | .04 | 3.06 | .002 |
| Autonomy → Adaptive Performance | -.05 | .06 | -0.88 | .379 |
| Autonomy → Task Performance | -.08 | .07 | -1.06 | .290 |
| Autonomy → Contextual Performance | .05 | .04 | 1.30 | .192 |
| Environmental Mastery → Adaptive Performance | -.06 | .05 | -1.20 | .229 |
| Environmental Mastery → Task Performance | -.00 | .06 | -0.01 | .989 |
| Environmental Mastery → Contextual Performance | -.04 | .03 | -1.41 | .160 |
| Positive Relations → Adaptive Performance | .15 | .06 | 2.67 | .008 |
| Positive Relations → Task Performance | .10 | .04 | 2.83 | < .001 |
| Positive Relations → Contextual Performance | .29 | .07 | 4.28 | .005 |
Note. β = standardized path coefficient; SE = standard error.
Table 6. Mediation Analysis: Indirect Effects of Work–life Balance on Job Performance via Emotional Intelligence
| Outcome | Direct effect (c′) | Indirect effect (ab) | LL | UL | p (ab) | Mediation |
|---|---|---|---|---|---|---|
| Adaptive performance | 0.27 | 0.16 | 0.11 | 0.21 | .001 | Partial |
| Contextual performance | 0.15 | 0.14 | 0.13 | 0.24 | .001 | Partial |
| Task performance | 0.15 | 0.15 | 0.10 | 0.22 | < .001 | Partial |
Note. Direct and indirect effects are unstandardized estimates (B). Indirect effects (ab) are reported with bias 95% confidence intervals (CI) based on 5,000 bootstrap resamples. Mediation was classified as partial when both the direct effect (c′) and the indirect effect (ab) were statistically significant.
Figure 3. Indirect Effect of Work–Life Balance on Adaptive Performance via Emotional Intelligence

Note. EI = Emotional Intelligence (M); WLB = Work–Life Balance (X); APER = Adaptive Performance (Y). Values on single-headed arrows represent standardized path coefficients (β).
Figure 4. Indirect Effect of Work–Life Balance on Contextual Performance via Emotional Intelligence
Note. EI = Emotional Intelligence (M); WLB = Work–Life Balance (X); CPER = Contextual Performance (Y). Values on single-headed arrows represent standardized path coefficients (β).
Figure 5. Indirect Effect of Work–Life Balance on Task Performance via Emotional Intelligence
Note. EI = Emotional Intelligence (M); WLB = Work–Life Balance (X); TPER = Task Performance (Y). Values on single-headed arrows represent standardized path coefficients (β).
A moderation was examined by testing the interaction between Work–Life Balance and Emotional Intelligence in predicting Adaptive, Task, and Contextual Performance. Composite variables were mean-centered prior to creating the interaction term to reduce nonessential multicollinearity. The moderation models included the corresponding main effects of Work–Life Balance and Emotional Intelligence; main effects for Work–Life Balance are reported in Table 5, whereas Table 7 reports Emotional Intelligence main effects and the interaction terms. The Work–Life Balance × Emotional Intelligence interaction was positive and statistically significant for all three performance dimensions (Table 7), supporting H7. Figures 6–8 show that the association between Work–Life Balance and each performance dimension was positive at both low and high Emotional Intelligence, and the slope was steeper at higher Emotional Intelligence, consistent with a positive moderation effect. WLB main effects are reported in Table 5.
Table 7. Moderation Results: Work–Life Balance × Emotional Intelligence Interaction Predicting Job-Performance Dimensions
| Outcome | EI (β) | t | p | WLB × EI (β) | t | p |
|---|---|---|---|---|---|---|
| Adaptive performance | .39 | 6.43 | < .001 | .10 | 2.88 | .020 |
| Task performance | .32 | 10.01 | < .001 | .09 | 5.72 | < .001 |
| Contextual performance | .42 | 9.38 | < .001 | .09 | 3.10 | .010 |
Note. β = standardized coefficient; WLB = Work–Life Balance; EI = Emotional Intelligence. Main effects for WLB are reported in Table 5; Table 7 reports EI main effects and WLB × EI interaction effects. The interaction term was computed using mean-centered composite variables.
Figure 6. Interaction Plot for Adaptive Performance
Note. EI = Emotional Intelligence (moderator); WLB = Work–Life Balance (X); APER = Adaptive Performance (Y). Lines depict the WLB–APER association at higher and lower levels of EI.
Figure 7. Interaction Plot for Task Performance
Note. EI = Emotional Intelligence (Moderator); WLB = Work–Life Balance (X); TPER = Task performance (Y). Lines depict the WLB–TPER association at higher and lower levels of EI.
Figure 8. Interaction plot for Contextual Performance
Note. EI = Emotional Intelligence (Moderator); WLB = Work–Life Balance (X); CPER = Contextual performance (Y). Lines depict the WLB–CPER association at higher and lower levels of EI.
Common method bias was examined using Harman’s single-factor test. The first unrotated factor accounted for 34.9% of the variance, which is below the conventional 50% threshold, providing limited evidence against a dominant single-factor account of the observed covariance.
This study examined the associations among work–life balance, selected psychological well-being dimensions, emotional intelligence, and job performance in a sample of information technology employees in Hyderabad. Consistent with the hypothesized model, work–life balance and emotional intelligence were positively associated with adaptive, task, and contextual performance, and emotional intelligence showed evidence of partial mediation and positive moderation in the work–life balance–performance association. In contrast, autonomy and environmental mastery were not significantly associated with any performance dimension, whereas positive relations showed small-to-moderate positive associations across outcomes. Given the cross-sectional design and exclusive reliance on self-report measures, the findings should be interpreted as correlational and not as evidence of temporal or causal effects.
The pattern of direct effects is broadly consistent with organizational research linking work–life balance to performance-relevant functioning and highlighting emotional intelligence as a salient personal resource for work effectiveness. The positive associations of emotional intelligence with all three performance dimensions align with prior evidence that emotional competencies are related to performance under demanding conditions (Nag et al., 2023; Vasumathi & Sagaya, 2017). Similarly, the positive associations between work–life balance and performance outcomes support the view that better work–nonwork alignment is linked to more effective task execution and adaptation at work. At the same time, the null findings for autonomy and environmental mastery suggest that, in this sample, these psychological well-being dimensions may not translate directly into performance differences once work–life balance and emotional intelligence are modeled simultaneously, whereas positive relations retained a significant association across outcomes.
The mediation results suggest that emotional intelligence may represent one pathway through which work–life balance is related to job performance, as the indirect effects via emotional intelligence were statistically significant across outcomes while the direct effects of work–life balance remained significant. This pattern is consistent with partial mediation (Hayes & Preacher, 2014), indicating that work–life balance may be associated with performance both through emotional intelligence–related processes and through other unmodeled mechanisms. In parallel, the significant interaction terms indicate that the strength of the work–life balance–performance association differed as a function of emotional intelligence, which is the defining feature of moderation (Aiken & West, 1991; Dawson, 2014). The interaction plots further suggest a steeper positive association at higher emotional intelligence, consistent with interpreting emotional intelligence as a boundary condition of the work–life balance–performance link in this sample. These interpretations remain subject to the limits of cross-sectional inference.
The null associations for autonomy and environmental mastery warrant careful interpretation. Although these dimensions are often theorized as beneficial for functioning, they were not significantly associated with adaptive, task, or contextual performance once work–life balance and emotional intelligence were included in the model. One possibility is that these well-being dimensions are more distal correlates of performance and may operate indirectly (e.g., through motivation, engagement, or health-related functioning) rather than as direct predictors in the present specification. Another possibility is that, in this occupational context, variance in performance is more strongly captured by work–life balance and emotional intelligence than by these particular well-being dimensions, especially given that all constructs were assessed via self-report at a single time point. By contrast, positive relations showed consistent positive associations with all performance dimensions, suggesting that interpersonal functioning may be more proximally aligned with contextual and adaptive aspects of performance in this sample.
The findings extend prior work by jointly modeling work–life balance, emotional intelligence, selected psychological well-being dimensions, and multidimensional job performance within a single framework in an information technology context. Conceptually, the results support treating emotional intelligence as relevant both to indirect processes linking work–life balance to performance and to conditional effects that vary as a function of emotional intelligence, consistent with interaction-based accounts in organizational research. From an applied perspective, the results suggest that organizations may benefit from interventions that support work–life balance (e.g., boundary-supportive practices and manageable workload expectations) alongside initiatives that develop emotional competencies. Given the consistent association of positive relations with all performance dimensions, practices that strengthen collegial support and constructive interpersonal functioning may be particularly relevant for contextual and adaptive performance.
Several limitations should be considered when interpreting these findings. First, the cross-sectional design precludes temporal ordering; therefore, the reported associations should not be interpreted as evidence that work–life balance or emotional intelligence causes changes in job performance. Second, the use of a convenience sample of information technology employees from a single metropolitan context may limit generalizability to other occupational groups, regions, or organizational settings. Third, all constructs were assessed via self-report at a single time point, which may inflate associations due to shared method variance; although Harman’s single-factor test did not indicate a dominant single-factor structure, this diagnostic is limited and does not rule out common method bias. Following prior practice (Cao et al., 2024), alternative factor solutions were compared, and the multi-factor measurement model provided better fit than a single-factor model; however, this provides only limited, indirect evidence against a dominant common-method factor and should not be interpreted as ruling out common method bias. Future work should use more rigorous approaches (e.g., a common latent factor test or a marker-variable approach) and, where feasible, multisource measurement to reduce shared method variance. Finally, the measurement workflow involved item removal and includes unresolved reporting ambiguities (e.g., inconsistent item counts across sections and unclear labeling of some table values), which should be resolved to ensure full transparency and reproducibility.
Future research should replicate these findings using longitudinal designs to evaluate temporal dynamics and potential reciprocal relations among work–life balance, emotional intelligence, psychological well-being, and job performance. Multiwave designs with temporally separated measurement occasions would strengthen inference about ordering and reduce shared method variance. Where feasible, future studies should incorporate multisource performance indicators (e.g., supervisor ratings or objective metrics) and more rigorous common method variance diagnostics (e.g., common latent factor tests or marker-variable approaches). Experimental or quasi-experimental studies of work–life balance interventions and emotional intelligence training could further test whether changes in these factors are followed by changes in well-being and performance outcomes. Finally, studies across multiple organizations and regions, including multigroup analyses, would clarify generalizability and potential subgroup differences in the observed mediation and moderation patterns.
In summary, the study provides evidence that work–life balance and emotional intelligence are meaningfully associated with multidimensional job performance among information technology employees, and that emotional intelligence shows both indirect and conditional roles in the work–life balance–performance association. These findings support an integrative perspective in which work–nonwork functioning and emotional competencies jointly relate to performance-relevant outcomes, while underscoring the need for longitudinal and multisource research to clarify temporal ordering and reduce method-related bias.
Acknowledgements: The authors thank the participants for completing the survey.
Conflict of interest: The authors declare no conflicts of interest.
Funding sources: This research received no specific grant from any funding agency in the public, commercial, or not-for-profit sectors.
Data availability: De-identified data are available in the article’s supplementary materials.
Ethical approval: Ethical review was approved by Institute Research Committee, Symbiosis Institute of Business Management on 25 April 2024, in accordance with the Declaration of Helsinki.
Contributions: KDVP: Conceptualization; Methodology; Software; Formal Analysis; Investigation; Resources; Writing - Original Draft; Writing - Review and Editing. DN: Resources; Writing - Original Draft; Visualization; Supervision; Project Management; Funding Acquisition; Administration.
Aguinis, H., Boik, R. J., & Pierce, C. A. (2001). A generalized solution for approximating the power to detect effects of categorical moderator variables using multiple regression. Organizational Research Methods, 4(4), 291–323. https://doi.org/d9sm9c
Aguinis, H., Edwards, J. R., & Bradley, K. J. (2017). Improving our understanding of moderation and mediation in strategic management research. Organizational Research Methods, 20(4), 665–685. https://doi.org/gbz8ch
Ahmadi, S. A. A., Azar, H. K., Sarchoghaei, M. N., & Nagahi, M. (2014). Relationship between emotional intelligence and psychological well-being. International Journal of Research in Organizational Behavior and Human Resource Management, 2(1), 123–144. https://bit.ly/4rRvb0m
Aiken, L. S., & West, S. G. (1991). Multiple regression: Testing and interpreting interactions. Sage.
Allen, T. D., Herst, D. E., Bruck, C. S., & Sutton, M. (2000). Consequences associated with work-to-family conflict: A review and agenda for future research. Journal of Occupational Health Psychology, 5(2), 278–308. https://doi.org/c2zfkd
Andersson, U., Cuervo-Cazurra, A., & Nielsen, B. B. (2020). Explaining interaction effects within and across levels of analysis. In L. Eden, B. B. Nielsen, & A. Verbeke (Eds.), Research methods in international business (pp. 331–349). Palgrave Macmillan. https://bit.ly/4bFVwIN
Anwar, J., & Sarfraz, M. (2023). The impact of psychological capital and subjective well-being on the relationship of job insecurity and job performance. International Journal of Business Science & Applied Management, 18(2), 35–52. https://doi.org/qwmr
Bentler, P. M. (1990). Comparative fit indices in structural models. Psychological Bulletin, 107(2), 238–246. https://doi.org/qwmr
Borman, W.C., & Motowidlo, S.J. (1993). Expanding the criterion domain to include elements of contextual performance. In N. Schmitt & W. Borman (Eds), Personnel selection in organizations (pp. 71–98). Jossey-Bass.
Brough, P., O’Driscoll, M., & Kalliath, T. (2007). Work-family conflict and facilitation: Achieving work-family balance. In A. I. Glendon, B. M. Thompson, & B. Myors (Eds.), Advances in organisational psychology (pp. 73–92). Australian Academic Press.
Brough, P., Timms, C., O'Driscoll, M. P., Kalliath, T., Siu, O. L., Sit, C., & Lo, D. (2014). Work–life balance: A longitudinal evaluation of a new measure across Australia and New Zealand workers. The International Journal of Human Resource Management, 25(19), 2724–2744. https://doi.org/ghm7xt
Byrne, U. (2005). Work-life balance: Why are we talking about it at all? Business Information Review, 22(1), 53–59. https://doi.org/fn6q9r
Cao, J., Huang, Y., Shao, X., & Zhong, Y. (2024). Driving innovation: Exploring the effect of distributed leadership on collective teacher innovativeness in Chinese schools. The Asia-Pacific Education Researcher, 34(1), 433–446. https://doi.org/qwms
Carlson, D. S., Kacmar, K. M., & Williams, L. J. (2000). Construction and initial validation of a multidimensional measure of work–family conflict. Journal of Vocational Behavior, 56(2), 249–276. https://doi.org/cs7z39
Cherniss, C., Extein, M., Goleman, D., & Weissberg, R. P. (2006). Emotional intelligence: What does the research truly indicate? Educational Psychologist, 41(4), 239–245. https://doi.org/cr7b3h
Chin, W. W., Peterson, R. A., & Brown, S. P. (2008). Structural equation modeling in marketing: Some practical reminders. Journal of Marketing Theory and Practice, 16(4), 287–298. https://doi.org/dgssx4
Cochran, W.G. (1977). Sampling techniques (3rd ed.). John Wiley & Sons.
Cohen, J., Cohen, P., West, S. G., & Aiken, L. S. (2013). Applied multiple regression/correlation analysis for the behavioral sciences (3rd ed.). Routledge.
Colten, H. R., & Altevogt, B. M. (Eds.). (2006). Sleep disorders and sleep deprivation: An unmet public health problem. National Academies Press.
David, R., Singh, S., Mikkilineni, S., & Ribeiro, N. (2024). A positive psychological approach for improving the well-being and performance of employees. International Journal of Productivity and Performance Management, 73(9), 2883–2900. https://doi.org/qwmt
Dawson, J. F. (2014). Moderation in management research: What, why, when and how. Journal of Business and Psychology, 29(1), 1–19. https://doi.org/sjv
dos Santos, P. M., & Cirillo, M. Â. (2023). Construction of the average variance extracted index for construct validation in structural equation models with adaptive regressions. Communications in Statistics-Simulation and Computation, 52(4), 1639–1650. https://doi.org/qwmv
Edwards, J. R., & Rothbard, N. P. (1999). Work and family stress and well-being: An examination of person-environment fit in the work and family domains. Organizational Behavior and Human Decision Processes, 77(2), 85–129. https://doi.org/dpqh26
Fateh, A., Mustamil, N., & Shahzad, F. (2021). Role of authentic leadership and personal mastery in predicting employee creative behavior: A self-determination perspective. Frontiers of Business Research in China, 15, Article 16. https://doi.org/dpqh26
Francis, R. S., & Milton, T. (2024). Emotional intelligence among female hotel employees and their impact in job performance. International Journal of Public Sector Performance Management, 13(3), 331–349. https://doi.org/qwmw
Frazier, P. A., Tix, A. P., & Barron, K. E. (2004). Testing moderator and mediator effects in counseling psychology research. Journal of Counseling Psychology, 51(1), 115–134. https://doi.org/bdzm2r
Frone, M. R., Russell, M., & Cooper, M. L. (1992). Antecedents and outcomes of work-family conflict: Testing a model of the work-family interface. Journal of Applied Psychology, 77(1), 65–78. https://doi.org/cvs66w
Greenglass, E. R. (2000). Work, family and psychological functioning: Conflict or synergy. In P. Dewe, M. Leiter, & T. Cox (Eds.), Coping, health and organizations (pp. 87–108). Taylor & Francis. https://doi.org/qwmx
Greenhaus, J. H., & Beutell, N. J. (1985). Sources of conflict between work and family roles. Academy of Management Review, 10(1), 76–88. https://doi.org/dv7jp2
Grzywacz, J. G., & Bass, B. L. (2003). Work, family, and mental health: Testing different models of work‐family fit. Journal of Marriage and Family, 65(1), 248–261. https://doi.org/cqtj8f
Hair, J. F., Ringle, C. M., & Sarstedt, M. (2011). PLS-SEM: Indeed a silver bullet. Journal of Marketing theory and Practice, 19(2), 139– 151. https://doi.org/dxph3f
Hair, J. F., Ringle, C. M., & Sarstedt, M. (2013). Partial least squares structural equation modeling: Rigorous applications, better results and higher acceptance. Long Range Planning, 46(1–2), 1–12. https://doi.org/gfzczh
Hayes, A. F. (2018). Introduction to mediation, moderation, and conditional process analysis: A regression-based approach (2nd ed.). Guilford Press
Henseler, J., Ringle, C. M., & Sarstedt, M. (2015). A new criterion for assessing discriminant validity in variance-based structural equation modeling. Journal of the Academy of Marketing Science, 43, 115–135. https://doi.org/bbg4
Hesketh, B., & Neal, A. (1999). Technology and performance. In D. R. Ilgen & E. D. Pulakos (Eds.), The changing nature of performance: Implications for staffing, motivation, and development (pp. 21–55). Jossey-Bass. https://bit.ly/4uMAfFV
Hijuzaman, O., Akbar, M. A., & Herdiyanto, R. (2023, October). Analysis of the effect of intellectual intelligence, emotional intelligence, spiritual intelligence and organizational commitment on employee performance with structural equation modeling method. In AIP Conference Proceedings (2734(1), 120005). AIP Publishing. https://doi.org/qwmz
Isa, M., & Indrayati, N. (2023). The role of work–life balance as mediation of the effect of work–family conflict on employee performance. SA Journal of Human Resource Management, 21, Article a1910. https://doi.org/qwm2
Jordan, P. J., Ashkanasy, N. M., & Hartel, C. E. (2002). Emotional intelligence as a moderator of emotional and behavioral reactions to job insecurity. Academy of Management Review, 27(3), 361–372. https://doi.org/bt5hvs
Kalliath, T., & Brough, P. (2008). Work–life balance: A Review of the Meaning of the Balance Construct. Journal of Management & Organization, 14(3), 323–327. https://doi.org/fjwp8s
Kanwar, Y. P. S., Singh, A. K., & Kodwani, A. D. (2019). Work–life balance and burnout as predictors of job satisfaction in the IT-ITES industry. VISION—The Journal of Business Perspective, 13(2), 1–12. https://doi.org/fmrpnt
Kara, E. & M.H. Çetinel. (2023). Determining the intermediate role of psychological well-being and staff empowerment in the relationship between management support and employee performance. Sosyoekonomi, 31(56), 109–128. https://doi.org/qwm3
Keaten, J., & Kelly, L. (2008). Emotional intelligence as a mediator of family communication patterns and reticence. Communication Reports, 21(2), 104–116. https://doi.org/gmgqbb
Koubova, V., & Buchko, A. A. (2013). Life‐work balance: Emotional intelligence as a crucial component of achieving both personal life and work performance. Management Research Review, 36(7), 700–719. https://doi.org/qwm4
Laulié, L., Briceño-Jiménez, G., & Henríquez-Gómez, G. (2023). Exploring self-regulation theory as a mechanism of the effects of psychological contract fulfillment: The role of emotional intelligence. Frontiers in Psychology, 14, Article 1090094. https://doi.org/10.3389/fpsyg.2023.1090094
Linley, P. A., Maltby, J., Wood, A. M., Osborne, G., & Hurling, R. (2009). Measuring happiness: The higher order factor structure of subjective and psychological well-being measures. Personality and Individual Differences, 47(8), 878–884. https://doi.org/c8bknk
Lyons, J. B., & Schneider, T. R. (2005). The influence of emotional intelligence on performance. Personality and Individual Differences, 39(4), 693–703. https://doi.org/bfxt3x
Major, V. S., Klein, K. J., & Ehrhart, M. G. (2002). Work time, work interference with family, and psychological distress. Journal of Applied Psychology, 87(3), 427–436. https://doi.org/bfmnv8
Malinauskas, R., & Malinauskiene, V. (2020). The relationship between emotional intelligence and psychological well-being among male university students: The mediating role of perceived social support and perceived stress. International Journal of Environmental Research and Public Health, 17(5), Article 1605. https://doi.org/gsc7t9
Motowidlo, S.J., Borman, W.C., & Schmit, M.J. (1997). A theory of individual differences in task and contextual performance. Human Performance, 10(1), 71–83. https://doi.org/dhdjqj
Mulyadi, M., Sitiari, N.W., Meryawan, I.W., Saputri, L.G.E.A. (2024). The role of workload, work life balance and psychological toward employee performance through work stress as mediation. Quality – Access to Success, 25(200), 143–152. https://doi.org/qwm5
Nag, D., Prasad, K., De, T., & Patnaik, S. (2023). Emotional intelligence and its association with PWB: an empirical study concerning B-school students in and around Hyderabad Metro. Revista de Gestão e Secretariado, 14(6), 10460–10478. https://doi.org/qwm6
Nika, F. A., & Bashir, I. (2023). Impact of psychological well-being on employee performance and productivity. Productivity, 63(4), 417–427. https://doi.org/qwm7
Noor, N. M. (2004). Work-family conflict, work-and family-role salience, and women's well-being. The Journal of Social Psychology, 144(4), 389–406. https://doi.org/bg78tm
Odujo-Saka, K. A., Olaleye, B. R., Sarpong, E., Ibrahim, A., & Adedokun, J. O. (2023). The influence of workplace bullying on the performance of hotel employees: The mediating role of emotional intelligence and psychological resilience. Tourism & Management Studies, 19(3), 59–71. https://bit.ly/4cZMskg
Park, S. J., & Yi, Y. (2023). Assessing differences between simple slopes in simple slopes analysis. Journal of Business Research, 168, Article 114204. https://doi.org/10.1016/j.jbusres.2023.114204
Pattnaik, S. C., & Sahoo, R. (2021). Employee engagement, creativity and task performance: Role of perceived workplace autonomy. South Asian Journal of Business Studies, 10(2), 227–241. https://bit.ly/4c09CGc
Podsakoff, P. M., MacKenzie, S. B., Lee, J. Y., & Podsakoff, N. P. (2003). Common method biases in behavioral research: a critical review of the literature and recommended remedies. Journal of Applied Psychology, 88(5), 879–903. https://doi.org/czw
Pradhan, R. K., & Jena, L. K. (2017). Employee performance at workplace: Conceptual model and empirical validation. Business Perspectives and Research, 5(1), 69–85. https://doi.org/gg6t6k
Prasad, K. D. V., Sripathi, K., Vaidya, R., Aghav, S., & Ved, S. (2024). Effect of organizational citizenship behavior on PWB: Mediating and moderating effects of emotional intelligence: An empirical study of it-enabled industry employees in Hyderabad. Humanities and Social Science Letters, 12(3), 481–500. https://doi.org/qwm8
Rajesh, M. (2019). Impact of emotional intelligence on job performance in the IT industry. Journal of Emerging Technologies and Innovative Research, 6(4), 605–616. https://www.jetir.org/papers/JETIR1904Q95.pdf
Roopavathi, S., & Kishore, K. (2021). The impact of work life balance on employee performance. Journal of Interdisciplinary Cycle Research, 12(10), 31–37. https://bit.ly/4emtB3k
Ryff, C. D. (1989). Happiness is everything, or is it? Explorations on the meaning of psychological well-being. Journal of Personality and Social Psychology, 57(6), 1069–1081. https://doi.org/dvp4hb
Ryff, C. D., & Keyes, C. L. M. (1995). The structure of psychological well-being revisited. Journal of Personality and Social Psychology, 69(4), 719–727. https://doi.org/bsnq6p
Ryff, C. D., & Singer, B. H. (2008). Know thyself and become what you are: A eudaimonic approach to psychological well-being. Journal Of Happiness Studies, 9, 13–39. https://doi.org/b7jb72
Ryff, C. D., Almeida, D. M., Ayanian, J. S., Carr, D. S., Cleary, P. D., Coe, C., Davidson, R. J., Krueger, R. F., Lachman, M. E., Marks, N. F., Mroczek, D. K., Seeman, T. E., Seltzer, M. M., Singer, B. H., Sloan, R. P., Tun, P. A., Weinstein, M., & Williams, D. R. (2007). National Survey of Midlife Development in the United States (MIDUS II), 2004–2006: Documentation of the psychosocial constructs and composite variables in MIDUS II Project 1. Inter-university Consortium for Political and Social Research. https://bit.ly/425n1qA
Salovey, P., & Mayer, J. D. (1990). Emotional Intelligence. Imagination, Cognition and Personality, 9(3), 185–211. https://doi.org/d7s8wh
Sanchez-Gomez, M., & Breso, E. (2020). In pursuit of work performance: Testing the contribution of emotional intelligence and burnout. International Journal of Environmental Research and Public Health, 17(15), Article 5373. https://doi.org/gj88pf
Sanz-García, A., Ros-Martínez, A., López-Navas, A., & Puig-Cabrera, M. (2024). Psychometrics of emotional intelligence in hospitality: A cross-sectional study on human capital and quality of service. Tourism and Hospitality, 5(1), 237–250. https://doi.org/m4xj
Serafim, A., Veloso, C. M., Rivera-Navarro, J., & Sousa, B. (2024). Emotional intelligence and internal marketing as determinants of job satisfaction and satisfaction with life among Portuguese professionals. Sustainability, 16(5), Article 1932. https://doi.org/m4xk
Shevlin, M., & Miles, J. N. (1998). Effects of sample size, model specification and factor loadings on the GFI in confirmatory factor analysis. Personality and Individual differences, 25(1), 85–90. https://doi.org/dgc4hr
Srivastava, K., Joshi, S., Raichaudhuri, A., Ryali, V. S. S. R., Bhat, P. S., Shashikumar, R., Prakash, J., & Basannar, D. (2011). Emotional Intelligence Scale for medical students. Industrial Psychiatry Journal, 20(1), 39–44. https://doi.org/gftw9q
Stephens, M. A. P., Townsend, A. L., Martire, L. M., & Druley, J. A. (2001). Balancing parent care with other roles: Interrole conflict of adult daughter caregivers. The Journals of Gerontology Series B: Psychological Sciences and Social Sciences, 56(1), P24–P34. https://doi.org/d4gwc4
Sun, G., & Lyu, B. (2022). Relationship between emotional intelligence and self-efficacy among college students: The mediating role of coping styles. Discover Psychology, 2(1), Article 42. https://doi.org/qwnb
Tentama, F., Dewi, L., & Meilani, E. R. (2020). The role of work discipline and autonomy on employee performance: A case of private university in Indonesia. International Journal of Scientific & Technology Research, 9(1), 4152–4157. https://bit.ly/4dBBLVo
Tucker, L. R., & Lewis, C. (1973). A reliability coefficient for maximum likelihood factor analysis. Psychometrika, 38(1), 1–10. https://doi.org/bcz7k9
Udayar, S., Fiori, M., & Bausseron, E. (2020). Emotional intelligence and performance in a stressful task: The mediating role of self-efficacy. Personality and Individual Differences, 156, Article 109790. https://doi.org/ggf3kr
Udin, U., Sukirno, R. L. S., & Dananjoyo, R. (2023). The Impact of work–life balance on employee performance: Examining the mediating-moderating role of job satisfaction and affective commitment. FWU Journal of Social Sciences, 17(3), 74–85. https://doi.org/qwnc
Vasumathi, A., & Sagaya, M. T. (2017). The impact of emotional intelligence on work life balance: An empirical study among the faculty members' performance in the private universities at Tamil Nadu, India. International Journal of Services and Operations Management, 27(3), 293–323. https://doi.org/gtxbxr
Viete, S., & Erdsiek, D. (2020). Mobile information technologies and firm performance: The role of employee autonomy. Information Economics and Policy, 51, Article 100863. https://doi.org/ggx3nw
Voydanoff, P. (2005). The effects of community demands, resources, and strategies on the nature and consequences of the work‐family interface: An agenda for future research. Family Relations, 54(5), 583–595. https://doi.org/fjz7zg
Wang, Z., Jiang, Z., & Blackman, A. (2024). Why and when do emotionally intelligent employees perform safely? The roles of thriving at work and career adaptability. Applied Psychology, 73(2), 723–747. https://doi.org/gtrv5k
Wiradendi Wolor, C. (2020). The importance of work-life balance on employee performance millennial generation in Indonesia. Journal of Critical Reviews,7(9), 1103–1108. https://ssrn.com/abstract=3717417
Wolf, E. J., Harrington, K. M., Clark, S. L., & Miller, M. W. (2013). Sample size requirements for structural equation models: An evaluation of power, bias, and solution propriety. Educational and Psychological Measurement, 73(6), 913–934. https://doi.org/gckfqg
Zhang, H. L., Liu, F., & Lang, H. J. (2024). The relationship between role ambiguity and anxiety in intensive care unit nurses: The mediating role of emotional intelligence. Intensive and Critical Care Nursing, 81, Article 103597. https://doi.org/gthd8d